Как это работает?
1
Выбираете товар
Добавьте интересующие вас товары в корзину
2
Оформляете заказ
Заполните все поля формы, чтобы получить предложение
3
Получаете предложения
В ближайшее время с вами свяжется менеджер для уточнения деталей
SUPERLUXSuperlux TOP258
Superlux TOP258 купить по выгодной цене в интернет-магазине ♫ Foralltune ✔Консультации по подбору оборудования ✔Шоу-рум ✔Скидки и акции ✔ Широкий ассортимент музыкального оборудования.0 63086308RUB6308RUB

0.00015
Superlux TOP258 в Москве
Характеристики
Вес кг:
0,345
Высота см:
18
Глубина см:
5,4
Диаграмма направленности
Суперкардиоида
Цвет:
Черный
Частота до, гц
16000
Модель:
Superlux TOP258
Наличие usb
Без USB
* Информация о технических характеристиках, комплекте поставки, стране изготовления и внешнем виде товара носит справочный характер и основывается на последних доступных сведениях от продавца.
наушники superlux
superlux hd671
superlux r102
superlux ho8
superlux
superlux hd572a
superlux 80л
superlux e302
superlux 668b
superlux pra528ds
Видео
Описание
Superlux TOP258 купить по выгодной цене в интернет-магазине ♫ Foralltune ✔Консультации по подбору оборудования ✔Шоу-рум ✔Скидки и акции ✔ Широкий ассортимент музыкального оборудования.
Характеристики
Вес кг:
0,345
Высота см:
18
Глубина см:
5,4
Диаграмма направленности
Суперкардиоида
Цвет:
Черный
Частота до, гц
16000
Модель:
Superlux TOP258
Наличие usb
Без USB
* Информация о технических характеристиках, комплекте поставки, стране изготовления и внешнем виде товара носит справочный характер и основывается на последних доступных сведениях от продавца.
Видео
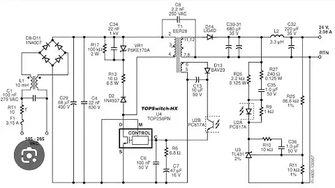
top258| top258pn working principle| top258pn circuit diagram|
top258| top258pn working principle| top258pn circuit diagram|
PT6M58Strue0001-01-01 00:00:00 +0000 UTC
top258|top248|top246|top257|top258en|top258m|top250r|top250y|top250f
top258|top248|top246|top257|top258en|top258m|top250r|top250y|top250f
PT6M58Strue0001-01-01 00:00:00 +0000 UTC
Superlux Pro 258 ou Shure SM 58 - Qual é o melhor microfone pra você ?
Superlux Pro 258 ou Shure SM 58 - Qual é o melhor microfone pra você ?
PT6M58Strue0001-01-01 00:00:00 +0000 UTC
GEAR TEST / Boss Katana - Friedman BE OD Deluxe - Xotic SP Compressor / Different Microphones
GEAR TEST / Boss Katana - Friedman BE OD Deluxe - Xotic SP Compressor / Different Microphones
PT6M58Strue0001-01-01 00:00:00 +0000 UTC
Таящие Дали Тающие, 30.04.2017
Таящие Дали Тающие, 30.04.2017
PT6M58Strue0001-01-01 00:00:00 +0000 UTC
Pakry's - Unboxing - Superlux - Microfone P/ Chimballs E Trompetes PRA-268a
Pakry's - Unboxing - Superlux - Microfone P/ Chimballs E Trompetes PRA-268a
PT6M58Strue0001-01-01 00:00:00 +0000 UTC
Microfone TOP 248 SUPERLUX - GEARBEST
Microfone TOP 248 SUPERLUX - GEARBEST
PT6M58Strue0001-01-01 00:00:00 +0000 UTC
Отзывы
Отзывов еще нет - ваш может стать первым